步驟二:預約詳細資料

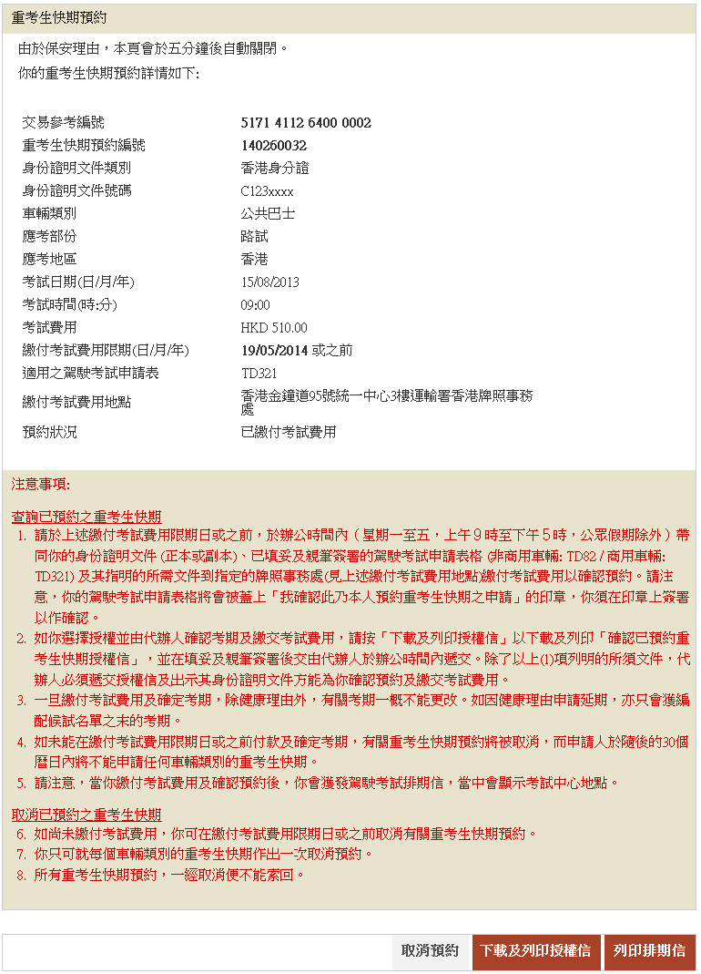
如成功檢索重考生快期預約記錄,系統會顯示預約詳細資料。

  1. 按"立即付款" 開始付款程序。
  2. 按"取消預約" 取消預約。
  3. 按"下載及列印授權信" 下載及列印「確認已預約重考生快期授權信」。
  4. 按"印取排期信" 列印重考生排期信。
  5. 按"離開" 關閉視窗。