如你使用「智方便」進行身份核實,請進行以下步驟。
如你使用電子證書檔案進行身份核實,請前往步驟2-2。
1. 請選擇「智方便填表通」
請按「智方便填表通」,自動填上「智方便填表通」内的資料。

2. 版面顯示授權「智方便」提供「填表通」內的資料的步驟

3. 開啟你手機上的「智方便」應用程式
4. 點擊「繼續填表」
5. 點擊「同意」以完成授權
6. 「智方便填表通」內的資料已填上(如:日間聯絡電話及電郵地址等)
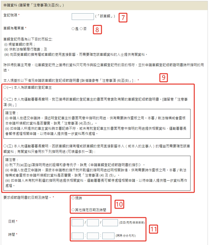
請輸入車輛資料:
7. 請輸入車輛登記號碼
8. 車輛是否電單車
9. 選取你提出申請的情況及提供所需資料/詳情
10. 選取「現時」或「其他指定日期及時間」
11. 如選取「其他指定日期及時間」,請輸入該指定日期及時間。



當完成此版面步驟: